Yalova Üniversitesi
Veri Tabanı, Ağ Tasarımı ve Yönetimi Bölümü
ANASAYFA
BÖLÜM
Tarihçe
Misyon ve Vizyon
Bölüm Başkanın Mesajı
Bölüm Organizasyon Şeması
Eğitim Amaçları ve Performans Göstergeleri
Türkçe
ÖĞRENCİ
Öğrenci Mevzuatları
Staj
Erasmus
Öğrenci Standart Formaları
Ders Programı
Sınav Programı
Ders Materyalleri
Türkçe
AKADEMİK
Akademik Kadro
Komisyonlar
Akademik Takvim
Projeler
Destek Yönetim Sistemi (Çok Yakında)
Model Simülasyonu
Chatbot (Yakında)
Türkçe
Türkçe
PROGRAMLAR
Kurumsal Bilişim Uzmanlığı Programı
Türkçe
KALİTE
Kalite Komisyonu
Kalite Koordinatörlüğü
Kalite Faaliyetlerimiz
KİDR 3.0
Raporlar
Akran Değerlendirme Raporları
Birim Öz Değerlendirme Raporları
Türkçe
Türkçe
BİLGİ
Yüksekokul Kurul Kararları
Yönetim Kurul Kararları
Bologna Bilgi Paketi
Bölüm Yazışmaları
Türkçe
İLETİŞİM
Türkçe
Yalova Üniversitesi Anasayfa
cinarcikmyo@yalova.edu.tr
0 226 815 55 00
Türkçe
 
Yalova Üniversitesi
Veri Tabanı, Ağ Tasarımı ve Yönetimi Bölümü
ANASAYFA
BÖLÜM
Tarihçe
Misyon ve Vizyon
Bölüm Başkanın Mesajı
Bölüm Organizasyon Şeması
Eğitim Amaçları ve Performans Göstergeleri
ÖĞRENCİ
Öğrenci Mevzuatları
Staj
Erasmus
Öğrenci Standart Formaları
Ders Programı
Sınav Programı
Ders Materyalleri
AKADEMİK
Akademik Kadro
Komisyonlar
Akademik Takvim
Projeler
Destek Yönetim Sistemi (Çok Yakında)
Model Simülasyonu
Chatbot (Yakında)
PROGRAMLAR
Kurumsal Bilişim Uzmanlığı Programı
KALİTE
Kalite Komisyonu
Kalite Koordinatörlüğü
Kalite Faaliyetlerimiz
KİDR 3.0
Raporlar
Akran Değerlendirme Raporları
Birim Öz Değerlendirme Raporları
BİLGİ
Yüksekokul Kurul Kararları
Yönetim Kurul Kararları
Bologna Bilgi Paketi
Bölüm Yazışmaları
İLETİŞİM
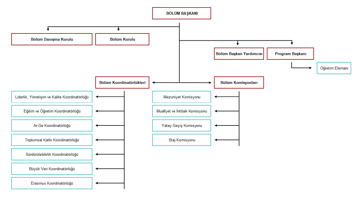
Bölüm Organizasyon Şeması
BÖLÜM
>
Bölüm Organizasyon Şeması
Bölüm Organizasyon Şeması
Dosya Adı
Bölüm Organizasyon Şeması.xlsx
İndir
Göster
BÖLÜM
Tarihçe
Misyon ve Vizyon
Bölüm Başkanın Mesajı
Bölüm Organizasyon Şeması
Eğitim Amaçları ve Performans Göstergeleri